Zonation of aquaculture is only possible on the basis of geographic regions rather than latitude, due to differences in altitude among the regions.
On this basis, the country can be divided into three aquacultural zones: (1) the Caspian Sea littoral, which includes the provinces of Gilan and Mazandaran and the territories of Gonbad and Gorgan, (2) the southern Province of Khuzestan and (3) the Persian Gulf littoral, which incorporates the narrow coastal plain along the Gulf, and stretches from Khuzestan Province in the northern extremity of the Gulf to Sistan va Baluchestan on the Oman Sea (see Map).
The Caspian Sea littoral (Latitude 36–37°N), with an elevation below sea level (up to-25 m), is characterized by a temperate climate and copious rainfall (average 1 250 mm/yr). Mean monthly air temperatures range from 5 to 28°C (Table 1) with a mean maximum of 33°C in June/July and a mean minimum of 2°C in January/February. Mean monthly pond water temperatures (1.5–2 m deep ponds) range from 4°C to 28.8°C, with mean maximum of 35.5°C in June/July and mean minimum of 1.5° C in January/February. Evaporation rate is about 800 – 1 200 mm/yr. The main source of water supply for fish farms is the irrigation canal system, formed by the diversion of most rivers before they reach the Caspian Sea, and from freshwater lagoons along the Caspian sea. The fish growing period, with water temperatures equal to or greater than 20°C, is about 180 days, with extreme temperatures (30°C) prevailing for about 1–2 months during the period July–August. Land available for the expansion of fish farms is largely limited to swampy areas not suited for agriculture.
The Province of Khuzestan, from the foothills of the Zagros Range to the Persian Gulf, has an arid climate with an annual rainfall of 1 50–300 mm and evaporation rate of about 2 000 – 3 000 mm/yr, 66% of which occurs during May–September. Average mean air temperatures range from 1 2.3°C in January to 36.2°C in July with mean minimum temperature of 6.9°C and mean maximum of 45.8°C. Reliable records of pond water temperatures are not available; the recorded data were obtained through interviews with Shilat staff and should be considered tentative at best. According to this spotty information, average (day) water temperature ranges from a low of 11°C in January to a high of 34°C during June–August, with these high temperatures prevailing for a period of about 2.5 months (see Table 2). Fish growing season is estimated at about 280 days, but problems can be expected in the summer, when temperatures exceed 30°C. Farmers have already noted that carps stop feeding and surface often during this period. Shilat also reports that grass carp does not respond to hypophysation procedures normally and ovulated eggs are not normal. (As a result, fry have to be purchased from the northern provinces.) The major source of water for aquaculture is the Karun River and its tributaries, either by direct pumping from the river or indirectly from the irrigation canals drawing water from the river. About 20 000 – 30 000 m3 of water/ha/yr will be needed to make up for losses due to evaporation alone; percolation losses will depend on the soil type. There are considerable areas of non-arable land, including coastal land, much of which is usable for aquaculture.
The Persian Gulf Littoral stretches from 30° to 25° N Latitude. East of Bushehr Province, this area is represented by a very narrow coastal plain. Mean minimum monthly air temperature (January) increases eastward, from 6.9°C in Khuzestan to 19.7°C in Sisthan va Baluchestan, while mean maximum monthly temperatures decrease, from 45.8°C in Khuzestan to 34.1°C in the same provinces (FAO, 1 987). By inference, the fish growing season in coastal ponds increases eastward to about 300 days in Bushehr to year-round in Hormuzgan and Sisthan va Baluchestan. Simultaneously, the period of extreme pond water temperatures should decrease eastward, from 2.5 months in Khuzestan to zero in Sisthan va Baluchestan. Evaporation rates are similar in all areas, ranging from 1 500 to 1 800 mm/yr, while rainfall decreases eastward, from about 250 mm in Khuzestan to 90 mm in Sisthan va Baluchestan. Due to the lack of permanent freshwater bodies in provinces east of Khuzestan, only marine species which tolerate high salinities can be grown in coastal ponds but pumping (of sea water), or tidal change of water, will be needed to control salinity. (Sea water salinity in shrimp ponds at Kollahi, Hormuzgan Province, increased 1 ppt/day without water change.)
There is no information on coastal water temperatures for areas with a depth of 10–20 m (where cages may be used), but it is safe to guess that temperatures will be more similar to coastal ponds, but with higher minima and lower maxima. There is also no information on the availability of land for aquaculture.
Aquaculture development in the IRI started in the early 1970s with technical assistance from the USSR for the artificial propagation of sturgeon fry and fingerlings for the rehabilitation of sturgeon stocks in the Caspian Sea. Pond aquaculture began in 1 983/84 and has spread since then to 22 provinces and four territories (of 28 provinces and territories). Recently (1991–1992), the Government has sought external assistance for the development of shrimp culture and a project has been initiated to this end with FAO and UNDP support (IRA/89/0051).
The main cultured species are the common carp (C. carpio), silver carp (Hypophthalmichthys molitrix), bighead carp (Aristichthys nobilis), grass carp (Ctenopharyngodon idella) and the rainbow trout (Onchorynchus mykiss). These species are also regularly stocked into inland waters and reservoirs. In addition, five species of sturgeon (Acipenser guldenstaedti, A. persicus, A. stellatus. Huso huso and A. nudiventris) the mahi sefid (Rutilus frisii kutum) are artificially propagated in Government hatcheries/nurseries and their fingerlings stocked into the Caspian Sea for the rehabilitation of their respective fisheries.
Production from pond culture in 1 990 is estimated at 24 469 mt, compared to 23 740 mt from inland fisheries, with carps accounting for 97% and trout 3% of production. (More recent data from a complete survey of fish farms conducted in 1991 by the Shilat were not available to the mission.) According to 1990 estimates, the total cultivated area is 2 245 ha (2 216 ha carp ponds; 29 ha trout raceways), encompassing about 3 800 farms (3 771 carp farms; 29 trout farms). Carp production from stocked reservoirs was about 4 500 mt. A detailed breakdown of carp and trout production by province is provided in Table 3. The provinces of Gilan and Mazandaran and the territories of Gonbad and Gorgan in the north account for 61% of total production, while the southwestern province of Khuzestan contributes about 19%.
3.3.1 Fish farms
The characteristics of the carp farming industry in the three main fish farming provinces, Gilan, Mazandaran and Khuzestan are quite different (see Table 4). In Gilan, on the Caspian drainage plain, aquaculture is a part time adjunct to agricultural activities. Carp farms have individual areas of 1.5–11 ha. Ponds are of simple construction, with areas of 1–2 ha and land is usually privately owned (largely inherited). In contrast, fish farming in Khuzestan is a fulltime business venture, involving considerable capital investment, with owners residing on the farms. Farm and individual pond areas are larger than in Gilan (10–37 ha and 2–5 ha respectively). Farms are professionally engineered and constructed, and water is usually pumped long distances from private pumping stations on rivers or irrigation canals. Land is generally rented from Government. The situation in Mazandaran is a mix of Gilan and Khuzestan characteristics. Farm size varies from 2–36 ha, with 2–10 ha being the predominant farm size, and farming is either a part-time occupation or fulltime business venture. Pond depth is similar in all provinces, being 1.4 m at the inlet and 2 m at the outlet end (slope of 0.1 %).
3.3.2 Production methods
A one-year, semi-intensive static water production method is used for carps. Fingerlings (10–1 5 g) are purchased and stocked into grow-out ponds in April in the north and in March/April in the south and grown to October (north) or November/December (south). Alternatively, larvae or fry are purchased and nursed in farms for the following grow-out season. The latter procedure is prevalent in the southern farms to save on transport cost since stocking material has to be purchased and transported from the north. The practice may be eliminated when the new Shilat hatchery (70 ha) in Khuzestan becomes operational and the number of private hatcheries (currently only one) increases. Ponds are fertilized with organic manures and inorganic fertilizers and supplementary feeding is practised in all the farms visited. Green fodder is offered to grass carp in about 90% of the farms. (Details on feeding practices are provided in a later section.) Harvesting is done from October/November to January/February, depending on the farm situation and market price of fish.
Production procedures generally resemble Hungarian methods but inputs vary widely among farms in the same province and region and between regions (see Table 4. Additional details, on a farm-by-farm basis are provided for Gilan and Khuzestan provinces in Tables 5 and 6). Total stocking density is almost constant at 6 000/ha in Gilan, varies from 2 500 to 10 000/ha (mean of 5 500/ha) in Mazandaran and varies within a narrow range (1 800–2 850/ha) in Khuzestan. (The lower density in the south is aimed at the production of larger fish for the Teheran market.) Stocking ratios of common carp, silver carp, bighead carp and grass carps vary within each province, but the range is similar between the provinces of Khuzestan and Gilan, with the exception that bighead carp is not Stocked in Khuzestan for market-related reasons.
Inputs of organic and organic fertilizers and supplementary feed vary widely within and between provinces (urea 135–1 500 kg/ha/year; ammonium phosphate 75–80 kg/ha/year; manure 3–10 mt/ha/yr; grains 100–6 000 kg/ha/year). Production ranges are 2.8–3.5 mt/ha (average 3.2 mt/ha) in Gilan, 1.6–5.5 mt (average 2 mt) in Mazandaran and 3.2–6.0 mt (average 4.6 ha) in Khuzestan.
Farmers, particularly in Khuzestan, have been experimenting independently with various production parameters, without the benefit of information on modern production technologies and, in some cases, have managed to increase production rates (to 5.5 mt/ha in Gilan and to 6 mt/ha in Khuzestan). Shilat reported (unconfirmed) production of 11 mt/ha by one farm in Mazandaran, achieved by the introduction of aeration and use of compound artificial feed. In addition, tests carried out by Shilat in Khuzestan demonstrated the technical feasibility of producing 900 g common carp grown in combination with Chinese carps (common carp at 20% of 3 000 total fish/ha) in 75 days, using pelleted feed of 20% crude protein content costing R 290/kg. However, the necessary data is not available to assess the economic viability of any of these results.
Major problems reported by most farmers include:
- lack of technically qualified extension staff with practical experience;
- lack of information and guidance on up-to-date production technology;
- rapidly increasing costs of production inputs (due to removal of subsidies by the Government);
- difficulties in importing critical equipment needed for pond management and intensification of production (aerators, oxygen meters, pipes, pumps;
- poor growth of silver carp, attributed to hybridization with bighead carp, and poor survival of grass carp fingerlings;
- high incidence of disease in grass carp.
Government and private hatcheries provide larvae and fingerlings for both grow-out and restocking programmes. The principal groups of fishes produced in public hatcheries are carps, sturgeons, trout (O. mykiss) and mahi sefid (Rutilus spp.), whereas the private sector concentrates on carps. There is currently a strong push from Shilat to move production of carps for the commercial sector from public to private hatcheries and to then increase the production for restocking of mahi sefid and other, new bony fishes in public hatcheries. Production of fry and fingerlings in public hatcheries in 1990 was about 241 million most of which was mahi sefid. Carp fry/fingerlings made up about 32% of production and the mahi sefid about 65% (see Table 7).
At this point in time there appears to be about six carp public hatcheries run by Shilat providing about 80 million fry and 11 private hatcheries providing about 20 million fry and fingerlings of carp in 1 991. New public and private hatcheries are currently under construction or planned, but the exact number and capacity is not known. According to Shilat, about 11.4 million carp fry and 600 000 trout fry were stocked into reservoirs and natural inland waters in 1 991. It is not clear whether all the remaining carp fry produced by Shilat were sold to fish farms.
Shilat hatcheries produce 2–5 g fingerlings for sale and distribution to fish farms. The need for massive production of fry for farming and stocking programmes limits available space and precludes the production of large numbers of advanced fingerlings. Accordingly, private hatcheries concentrate on the production of 10–15 g fingerlings, as these are more desirable to farmers.
Carp brood fish are raised in polyculture at a stocking density of 250 breeders (6–8 kg/ea)/ha, or 1.5–2 mt/ha) until the spawning season (May–June), when they are separated. Spawning generally involves hypophysation and stripping of gametes, although some natural spawning of common carp occurs in some private farms. Generally, milt from 3–10 males is mixed to fertilize eggs from 1–4 females. Incubation methods follow East European techniques (Zoug jars or mesh baskets) with the larvae being transferred to nursery ponds after yolk sac absorption and initiation of active feeding and swimming (three days after hatching).
Larvae are stocked into fertilized nursery ponds of 0.5–3 ha (mean of 1 ha) at 600 000–3 million/ha (mean of 1.5 million/ha). Nursery ponds are fertilized with a combination of organic manures (mainly cow manure, although poultry manure is used when available) and inorganic fertilizers (urea, ammonium phosphate, ammonium nitrate and/or ammonium phosphate). Larvae also receive supplementary feed inputs, including fodder for the grass carp and, in the case of Shilat hatcheries, a compounded diet for the common carp. (Additional details on feeds and feeding of spawners and larvae are provided in a following section.)
In private hatcheries, which produce 10–15 g fingerlings, fry from nursery ponds are restocked at the lower density of 200 000/ha after they reach a weight of 1 g. Fingerlings produced are sold to farmers for the following growing season.
3.5.1 Fish feed manufacturing industry
The compound aquaculture feed manufacturing industry in IRI is still in its infancy and is presently confined to five major feed mills employing conventional poultry and livestock feed manufacturing techniques and equipment. The feed mills are located in Teheran (Chineh Co. Animal Feed Factory; two government mills), Rasht (Sefid Rud Feed Mill; government), Sari (Gumbat Feed Mill) and Arak (Arak Feed Mill; private). It is estimated that the total fish feed production from these feed mills was approximately 5 000 tons in 1 991, 80% in the form of carp feed mashes and pellets and the remainder in the form of pelleted trout feeds.
At present all Shilat-operated hatcheries are supplied with fish feed manufactured for Shilat under licence by the Chineh Co. Animal Feed Factory near Teheran. Three fish feed lines are currently produced for Shilat, namely feed lines for common carp, rainbow/caspian trout and mahi sefid. The formulations, composition and cost of the feed lines produced vary by species (see Table 8). Under an agreement between Shilat and the Chineh Co. Animal Feed Factory, Shilat provides the feed mill with 1) the formulations for the above mentioned fish feed lines, 2) several key feed ingredients at a subsidized cost, including imported fish meal (700 Rials/kg), imported soybean meal (460 Rials/kg), blood meal and meat meal, (the remainder of the feed ingredients used in the formulations are supplied by Chineh Co. at cost price, 3) and pay the feed mill 12.5–25 Rials/kg for the fish feed produced (cost includes grinding, mixing and pelleting) and 15 Rials/kg feed for transportation to the farm.
Shilat has estimated the compound fish feed requirements in IRI to be approximately 30 000 tons for warm water fish feed (i.e. carps and mahi sefid), 1 500 tons for cold water fish feed (ie. rainbow and Caspian trout) and 1 000 tons for warm water and cold water government fish farms.
3.5.2 Farm feeding practices
At present a semi-intensive static water pond feeding strategy is employed for the production of Chinese carp in IRI; newly hatched fish larvae being directly stocked into fertilized ponds and fed on a combination of natural live food organisms (produced within the pond through the application of chemical fertilizers and organic manures) and exogenously supplied supplementary feeds (natural and processed feed items).
Despite this basic similarity, the majority of farms visited displayed widely different fertilizer and feed management practices for fingerling and/or grow-out production. Chemical fertilization of ponds vary from an application of 70 to 200 kg of a combination of urea/ammonium phosphate/ammonium nitrate per hectare per week. Similarly, manure fertilization varied from an initial application rate of 2 to 7 mt/ha prior to stocking to the subsequent application of 0 to 75 kg/ha/day for the remainder of the production cycle. Apart from the absence of a well defined fertilization/manuring programme (based on measured water quality parameters and productivity measurements) fertilizers and manures are not usually applied over the entire pond surface, but generally applied only on one side of the pond.
Supplementary diet feeding is practised and ranges from the use of single processed agricultural feed item (ie. rice bran, whole wheat or barley grain), in-house prepared feed mashes prepared from two or more processed agricultural feed items (i.e. rice bran, cottonseed cake, barley, wheat meal, soybean meal, and fish meal mixtures), spoiled poultry feed, and industrially manufactured carp feed mashes and pellets. Although farmers apply feed by hand broadcasting, application frequency vary from 1 to 8 feedings per day, feeding rate vary from 1 to 40% common carp body weight per day, and reported food conversion ratio (common carp biomass increase/ total supplementary diet fed, FCR) vary from 1.3 to 5. In general the feeding rates are arbitrarily set rather than scientifically based. In addition to the use of processed supplementary feed items, 88% of the farms visited fed green fodder and other vegetable byproducts to the grass carp, including green grass, aquatic macrophytes (Azolla, Phraqmites shoots), alfalfa and rice stems. All the farms apply the fodder by hand broadcasting onto the pond surface once every one or two days depending upon fish appetite and consumption. As with the fertilizers and manures, supplementary feeds are not usually applied over the entire pond surface, but generally applied only on one side of the pond.
3.6.1 Fry and fingerlings
The fry and fingerling market previously dominated by Shilat has gradually become a freer market where prices have become more dependent on supply and demand than on Shilat's recommendation. Shilat still tries to dampen prices by broadcasting a recommended detailed price schedule (see Table 10) and by market intervention when it considers prices too high. However, this is not really functioning seriously. Shilat's hatcheries usually do not produce sizes larger than 5 g and market intervention in respect of large fingerlings is therefore impossible.
Shilat's prices are now more considered as a guideline for the farmer as well as for the private hatcheries. In Gilan, where carp culture is more or less a type of artisanal undertaking and where farmers have smaller farms and manage the ponds on an ad-hoc basis, farmers' quoted prices of fingerlings have been usually less than Shilat's recommended prices for those fingerling sizes under 10 g; quoted prices of fingerling sizes larger than 10 g are higher than those set by Shilat. For instance, a 3 g common carp, grass carp, bighead carp would cost R 10 to 20/piece, while the Shilat price for the same size would range from R 1 8 to 30. For a 20 g size the private sector prices range from R 85 to 90/piece while Shilat charges from R 61 to 80/piece (see Table 10).
In Khuzestan fingerling prices are much higher due to the fact that most of these fingerlings come from private hatcheries in Gilan and thus include a transport cost; some lower-priced fingerlings have been provided by a small Shilat hatchery in Khuzestan (see Table 10). Shilat is now establishing a large hatchery in Khuzestan but rather to facilitate stocking of the water bodies in that region than to promote carp culture, although it is expected to do this at the initial stage. Moreover, the Khuzestan carp farmers cooperative is now also planning to construct a hatchery thereby bringing down the fry and fingerling prices and encouraging carp farm development in that region even more.
3.6.2 Marketable fish
Markets: Most of the fish in Gilan is marketed at 1 to 2 kg per piece through the main market at Rasht, where daily market throughput ranges from 20 to 30 mt in the period of December through March and from 2 to 7 mt in April through September. Of the total supply about 50% is distributed in the province (60% of this in Rasht); the remainder is dispatched to Teheran.
Cultivated freshwater fish is usually sold by the farmer during the high market season in January/February on days when no marine fish is landed (marine species have strong consumer preference in Gilan where capture fishery is a traditional activity, fishing season: 12 October -9 April). This fits well within the Gilan fish farmers production pattern. Although the market size is reached in September/October, when there is generally a low supply of fish and better prices, most farmers harvest and sell during January/February. The market for fish during the period of September through December appears to have a limited absorption capacity (apparently due to cultural reasons), so most farmers prefer to wait for the high season when there is less risk of market saturation.
The farmer normally transports his fish to the market where it is sold to one wholesaler who generally sells part on the spot, transports part, iced (R80/kg of ice) and crated, to Teheran and smokes the remainder. The fish sent to Teheran by the wholesaler is sold through an agent (at 8% commission) on the day of arrival at auctioned price. The wholesaler in Gilan never knows the price he will obtain in advance and in many cases does not want to take a risk on a possible loss. The other option is to smoke the fish and sell it at a later date, when the market looks more favourable. Smoked fish has a good market and can be stored for a relatively long period. The risk here concerns storage time; storage cost is high, i.e. R 100 000 for five months' storage of a quantity equal to or less than 1 mt. In general about 50% of the fish production in Gilan is marketed in smoked form.
Marketing of fish in Mazandaran, which is also a traditional fishery province, appears to follow a similar pattern as Gilan, with the exception that the fish is auctioned at market place. In contrast to the situation in Gilan and Mazandaran, some fish farmers in Khuzestan sell their catch to wholesalers (also in January/February) at farm gate from where it is transported directly to Teheran after icing and crating; others transport to and sell their fish in Teheran themselves.
Prices: Farm gate prices (January/February) of carp in Khuzestan range from R 800 to 2 700/kg depending on size (0.5 to 2.8 kg a piece) and species (see Table 11). Although silver carp appears to be the preferable species in the market, grass carp seems to obtain a higher price. This is mainly due to diminishing supplies since farmers are reluctant to grow grass carp because of its inherent high mortality rate in IRI.
The Gilan market price for fresh carp ranged from R800 to R2 500/kg at the end of September 1 992, (see Table 12) the lower market season; in general it is about 10 to 20% above farm gate price. Teheran auction prices are claimed to be 30% higher than those in Gilan's market. Smoked carp has a mark-up of about 30 to 40%, is less cumbersome to transport, and can be sold through the Teheran auction whenever the trader wishes to do this.
In IRI carp farming in general appears to be an economically appealing proposition. The data obtained from Khuzestan quite clearly demonstrate that carp farming is a lucrative operation, while data for Gilan and Mazandaran, where carp farming is mainly an artisanal activity carried out by some small farmers as their sole pursuance and by others as a part-time activity, show that such farming is solely another income-generating venture.
In Khuzestan carp farming appears to be a serious business: gross revenue seems to be 1.5 to 2.5 times the total production cost, excluding depreciation. Investment required to establish a carp farm is about R 5 million/ha1 which for the better farmers interviewed would imply that the entire carp farm investment can be repaid already in one year (see Table 13, farms 3 and 4).
On the basis of the economic and technical data gathered under the existing production system in Khuzestan and the mission's judgement, a carp farm model has been designed for Khuzestan (see Table 14). This model demonstrates that gross revenues could be nearly three times production cost, and net revenue (R 4.1 million/h) could be sufficient to nearly repay the entire investment (R 5 million/ha) of a carp farm in one year. Moreover, cost of feed, the largest cost component contributing nearly half to the total production cost, could easily be reduced through improved management. For instance, under the present prevailing multispecies production system in Khuzestan, with common carp as the sole user of barley, cost of the total amount of barley applied is R 945 000 while total revenue of common carp grown is only R 700 700.
On the basis of the data acquired, it is evident that carp farming in Khuzestan is quite profitable and would be even more so when the farmer is made aware of certain simple management techniques. It has been claimed that cost of construction of ponds has drastically increased and made carp farming possibly a risky investment opportunity. However, based on the data gathered the claim does not appear justified, even if pond construction would cost R 10 million or R 15 million/ha, carp farming would still not become a losing venture, taking the potential for pond management improvement into account. It should be stressed here that the data on which the analysis is based should be verified before any firm conclusion is reached.
In the model there are only two cost components that need to be adjusted for the economic assessment of carp culture in IRI, i.e. fertilizer and energy cost. All other cost components in the model have been considered as being at market price, thus no subsidies in seed or feed have been included. The resulting adjustments in costing - fertilizer as well as energy cost should be tripled - show that the total production cost would increase by about 14% only and that carp farming is a sound economic activity in IRI.
A similar analysis for the Gilan and Mazandaran area has been difficult, although it is clear from the data that it is undoubtedly a good income-generating activity (see Table 15). Moreover, based on the same reasoning as for Khuzestan, there still appears to be substantial room for improvement through improvement of the existing management techniques.
Shilat has made its own detailed cost estimates (including investment) on carp farming (see Table 16) which shows that:
the production cost of 1 kg of carp is R 733.25 (no details on species are given);
the largest cost component is feed cost, about 30%, when grass is included as a feed (the feed cost contributes over 50% to the total production cost);
the next largest cost component is labour costs which cover just less than 14% of the total production cost;
total depreciation is estimated at about 8%.
Thus Shilat's findings are confirmed by the mission which estimates through the model that the production cost of 1 kg of carp would be about R 556/kg (excluding depreciation; see Table 14).
3.8.1 Cage and pen culture
Small-scale tests are being conducted by Shilat on carp culture in cages and pens in the Anzali Lagoon, along the Caspian Sea. Cage culture of C. carpio fed locally-produced pellets was attempted on a commercial scale in the Desdam Reservoir (Khuzestan) by the Karun Fish Company without success, reportedly due to high water temperature (35–36°C in summer) and major fluctuations in the water level.
3.8.2 Brackishwater systems
The development of shrimp farming along the Persian Gulf is a high-priority Government objective in the current Five-Year Plan. The Shilat Culture Station at Kollahi, Hormuzgan Province, was established to transfer the necessary technology and initiate production trials. Initial tests were carried out with FAO/UNDP assistance in 1991/92 using hatchery-produced post-larvae of local species (P. semisulcatus, P. merguiensis and M. affinis), and follow-up trials are expected to resume shortly. Shilat has also established a second shrimp station (20 ha), for production trials, along the Bahmansheer River, near Kafaas, Khuzestan. About 5 000 ha have so far been identified in the same area for the development of commercial shrimp farms in the future.
3.8.3 Marine systems
Marine aquaculture activities are restricted at present to the development and promotion of pearl oyster culture (Pinctada margaritifera and P. vulgaris). Research and pilot production tests have been underway for many years at the Gulf Mollusca Fisheries Research Center, Kish Island, by the Iranian Fisheries Research and Training Organization (IFRTO). A total of 5 000 pearls are currently being produced per annum and test marketing of the pearls is being carried out by Shilat's Trading Company. There are persistent problems with the shape of the pearls and research is focusing on improving the nucleus to resolve this problem.
The Shilat plans to initiate a programme for the breeding and culture of marine finfish and will build a marine finfish hatchery in Bushehr, Bushehr Province, in 1993 for this purpose.
3.8.4 Stocking of reservoirs
Although this subject is peripheral to the mission's terms of reference, it is considered here since large part of Shilat's hatchery capacity is devoted to stocking of reservoirs and natural waters.
Reservoirs in the IRI are of two categories: (1) large reservoirs established to provide hydro-electric power, water for cities and/or large-scale irrigation schemes and (2) small, “village” reservoirs used for irrigation. There are 14 major reservoirs with a total area of 41,190 ha. The distribution of the reservoirs in the country is shown below:
| Province | Number |
| Azerbayjan | 3 |
| Fars | 1 |
| Hormuzgan | 1 |
| Esfahan | 1 |
| Khuzestan | 3 |
| Mazandaran | 1 |
| Teheran | 3 |
| Kordestan | 1 |
| Total | 14 |
Source: Shilat
It is understood from Shilat that 11 of these reservoirs are stocked with common and Chinese carps and three with rainbow trout. The estimated total catch from stocked reservoirs is about 4 800 mt. Information on “village” reservoirs was not available to the mission. In 1991, Shilat stocked 600 000 trout and 11.4 million carps in reservoirs and natural inland waters (including rivers, lakes and lagoons).
The mission had no evidence that the stocking programme was being carried out on the basis of specific baseline studies of the reservoirs, or if the results of stocking were being monitored and assessed.
3.9.1 Shilat (Fisheries Department)
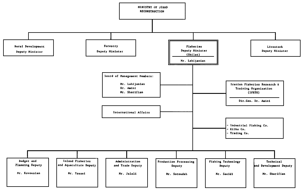
The Fisheries Department, Shilat, also known as the Fisheries Company of Iran (FCI), is part of the Ministry of Jihad-e-Sazandagi, which includes three other departments: Rural Development, Forestry and Livestock. The head of each department is a Deputy Minister. The Shilat comprises six line divisions, including the Inland Fisheries and Aquaculture Division. It further includes four staff divisions one of which is the Iranian Fisheries Research and Training Organization (IFRTO). Worth mentioning also are: (i) the Industrial Fishing Company, which exploits commercial stocks of the Persian Gulf and Sea of Oman and is also responsible for the sturgeon fishery and the processing of caviar; (ii) the Kilka Company, which exploits clupeid stocks of the Caspian Sea and operates a fish meal plant in Gilan Province, and; (iii) the Trading Company, which is responsible for the importation and export of all fishery products. The income from these companies provides part of Shilat's funding (See Chart 1).
Chart 1
ISLAMIC REPUBLIC OF IRAN
SHILAT ORGANIZATIONAL CHART
Note: “Deputy” indicates that the Manager is a deputy to the Shilat Deputy Minister. The administrative unit is equivalent to a Division.
3.9.2 Inland Fisheries and Aquaculture Division
The responsibilities of the Inland Fisheries and Aquaculture Division include: (i) the study of inland waters, including assessment of stocks (which is contracted out), (ii) stocking of inland waters, and (iii) aquaculture development, including identification and assessment of farm sites and the provision of technical assistance to farmers. The Division does not have an extension service at present, but plans to establish one in the near future, together with an information and statistics service.
The Division has four sections: (i) the Breeding and Stocking Section, with responsibility for the mass production of fry and fingerlings of fishes used for pond culture and the stocking of inland waters, including the Caspian Sea; (ii) the Culture Section, responsible for pond culture and the stocking of inland waters; (iii) the Disease Control Section, responsible for the prevention and containment of diseases, and (iv) the newly created Shrimp Breeding and Culture Section (see Chart 2). It employs a total of 913 staff, of which 147 have university degrees. About 7% of the university-educated staff are fisheries graduates; most staff are educated in Iran. The technical upgrading of Divisional staff is a high priority, and 12 staff are currently studying abroad (M.Sc. degrees) - 8 in Hungary, 3 in Australia and 1 in Japan.
The Division maintains a field office or centre in each of the 24 provinces and four territories, usually located in the provincial capitals, and operates ten hatcheries (see section on Hatcheries and Seed production). The offices carry out the Division's duties at the provincial level. The Division does not have any field stations for production testing and/or the transfer and adaptation of new technology. It does not have any research function in the field of aquaculture; this is the responsibility of IFRTO.
The Division submits its plan of work and budget, including its contributions to the Five-Year Development Plan, to the Budget and Planning Division of Shilat, which collates all divisional plans and submits them for review and approval of Shilat's Board of Management; any research needs are first forwarded to IFRTO for review (See Chart 1).
3.9.3 Iranian Fisheries Research and Training Organization (IFRTO)
The IFRTO is the only institution dealing with applied research in fisheries and aquaculture, (although there is some collaboration with Teheran University on a project-by-project basis, e.g. study of the hydrology and hydrobiology of the Caspian Sea) and in training of technicians at its training centres (see Chart 3 for organizational structure). It further serves as main advisory body, to Shilat on fisheries research and development. Like other Shilat Divisions, the Organization submits its programme of work and budget to the Budget and Planning Division of Shilat; research priorities are decided by its Supreme Council. IFRTO operates seven fisheries research centres and two training institutes. A new aquaculture research and training center is also under construction at the Sad-e-Sangar Shilat Fish Hatchery.
Research Deputy: The areas of research activity are quite diverse, including hydrology, hydrobiology, oceanography, marine biology, stock assessment, fishing technology, fish processing technology, aquaculture and aquatic pathology. Top priority is given to the assessment of marine stocks, while in aquaculture the main emphasis is on the restocking of declining stocks. Here, IFRTO's main function is the elaboration of methods for the controlled breeding and mass propagation of fingerlings of relevant species. The organization has been concentrating on six species (sefid kutum, Rutilus spp.; soof, Perca fluviatilis; Lucioperca spp.; seem, Abramis brama; Barbus spp. and Aspius aspius) and has succeeded with sefid, seem, soof and Barbus. Some of these species (sefid and seem) are also intended to replace the exotic carps.
CHART 2
ISLAMIC REPUBLIC OF IRAN
ORGANIZATIONAL CHART OF INLAND FISHERIES AND AQUACULTURE DIVISION OF SHILAT ( FISHERIES DEPARTMENT )

CHART 3
ISLAMIC REPUBLIC OF IRAN
IRANIAN FISHERIES RESEARCH AND TRAINING. ORGANIZATION (IFRTO) OF SHILAT (FISHERIES DEPARTMENT)

The development and promotion of the pearl oyster has been underway for some time at the Mollusca Fisheries Research Centre, Kish Island, Hormuzgan Province. Other, more recent, aquaculture research is focused on the adaptation of new culture systems (pen and cage culture), feed development, the genetic improvement of sturgeon, sefid and silver carp, the diseases of wild and farmed fish and the development of breeding and culture methods for selected marine species.
Training Deputy: this Deputy was established in 1987, operates two training centres and aims at the development of staff for various Shilat divisions and the training of technicians for capture fisheries. The centres offer short-and long-term training. A two-year diploma course in aquaculture was initiated three years ago at the Mirza Koochek Centre, Gilan Province, mainly for the training of technicians who later serve as extension staff in Shilat provincial offices. A total of 52 aquaculture technicians have been trained to date and 35 others are currently under training. Training is done by Shilat and Teheran University staff and includes one summer of practical training at the adjoining Ansari carp hatchery. No practical training on pond fish production is offered. The centre also provides a two-week training course for fish farmers using FAO material translated to Farsi.
IFRTO employs a total of 700 staff, of which about 35% are technically trained (training ranges from two-year diploma to Ph.D.). None of the staff are specialized in aquaculture disciplines. Staff upgrading 'tefforts are under way, with 17 new staff currently studying abroad for the M.Sc. and Ph.D. degrees. An additional 10 staff will be sent abroad in 1993.
Information Deputy: maintains a library with 40 periodicals and has facilities (ROM discs) to access ASFA and Biological Abstracts including back issues for 10 years. The mission did not have the opportunity to visit the library, but it is understood that aquaculture holdings (texts, reports, etc.) are limited.
3.9.4 Teheran University
Teheran University is the major education centre in fisheries. It offers a B.Sc. curriculum in Aquatic Resources, Environment and Fisheries. The Shilat is of the opinion that coverage of fisheries and aquaculture topics in the curriculum is inadequate and is currently negotiating with the university for the establishment of a more specialized fisheries and aquaculture curriculum. Negotiations are also under way to obtain university accreditation for the two-year diploma course offered at IFRTO training centres.
3.9.5 Cooperatives
Shilat has been promoting the formation of fish farmer cooperatives in Gilan for about one year by providing incentives to members, such as subsidies on inputs (fertilizer and fry), small trucks and tractors. Members pay an amount of R 30 000/ha of pond area; no further fee is required. At present, there is only one cooperative in Gilan with about 200 farmers.
Shilat has also been promoting the establishment of fish farm cooperatives in Khuzestan. All 60 fish farmers in Khuzestan have become members within one year and the cooperative is apparently operating effectively. It has taken initiative in obtaining less expensive inputs and materials for farm construction, which are not provided by Shilat, and is planning to construct and operate a carp hatchery. Member fees are different than in Gilan and clearly show the more entrepreneurial nature of Khuzestan fish farmers; R 100 000 per hectare as an initial fee with an annual fee of R 250/ha pond area.
On-going, aquaculture-related research projects of the IFRTO are listed in Table 17. There is heavy emphasis on controlled breeding and genetics as well as research on endemic freshwater species, presumably to identify possible replacements for low-value exotic carps. (It is not clear whether or not the species under investigation were prioritized according to the results of standard techno-economic evaluation.)
Recently, the IFRTO has requested external assistance to deal with some key development problems also noted by the mission: possible genetic problems with silver carp that may be due to hybridization with bighead carp, the local preparation of reasonably priced fish feed, based largely on available ingredients, to intensify pond production of carps, the diagnosis, treatment and prevention of diseases affecting grass carp, etc.
High priority is placed on aquaculture development, as the major source of increased fish production, in the current Shilat Five-Year Development Plan, as evidenced by the production targets and projected expansion in fish farm areas. The current Five-Year Plan (1988–1993) aims at expanding annual production from aquaculture and inland waters from the current level (about 45 000 mt) to 1 23 000 mt (increase of 246%) by increasing aquaculture production to 92 000 mt (increase of 368%), through expansion of farm areas to 51 500 ha (increase of 1 400%), and the catch from inland fisheries to 30 000 mt (increase of 20%), This trend is expected to continue and aquaculture development to expand more substantially into brackish water and marine areas during the next Five-Year Plan.
Current policy gives first priority to agriculture in the allocation of land and water resources. Only non-arable land is allocated to aquaculture and, where water resources are limited, water is supplied for aquaculture only part of the year. Marine culture of finfish is yet to be initiated and its development will be predicated on the availability of suitable sites and technology, as well as production economics.
The Government's current policy also calls for the provision of subsidies for production inputs and some equipment. The Government seems to be encouraging the development of cooperatives among fish farmers, as indicated by the fact that members of cooperatives seem to receive first priority in the allocation of subsidized supplies.
There is no policy regarding the introduction of exotic species for aquaculture or the stocking of inland waters. The existing carp culture is based totally on introduced species. The same species are also being stocked into natural inland waters and reservoirs. The Inland Fisheries and Aquaculture Division is considering the introduction of other freshwater species, such as tilapias and freshwater prawn, to replace some of the less popular carps and/or to diversify cultured species.