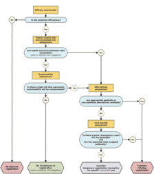
Decision making - Framework
When taking a decision whether a pesticide should be registered, the registration authority needs take into account various aspects, some of them potentially conflicting, and carefully consider the legal, economic, social and political acceptability of these aspects:
- economic and agronomic value of introducing the pesticide, including its efficacy and long-term sustainability
- its risks to human health and the environment
- availability of alternative products or methods
An overall decision making framework for pesticide registration is shown in a schematic way below.

The scope of pesticide registration is determined by its main objective: To demonstrate that the product is effective for its intended purposes and does not pose an unacceptable risk to human or animal health or the environment under the conditions of use in the country of region (ref. International Code of Conduct on Pesticide Management).
What level of efficacy is required, and what are unacceptable risks, is determined by national legislation and policy. This is not limited to pesticide legislation, but includes public health, environmental and trade/economic legislation and policy. The national legal framework defines what is acceptable and unacceptable with respect to the use of a pesticide in the country. Furthermore, national policy and regulations largely influence the priority protection goals that should be taken into account in pesticide risk assessment. Protection goals define what needs to be protected from the potential adverse effects of a pesticide (e.g. which species; what type of person; which component of the environment).
The assessment of the pesticide comprises the evaluation of its risks to human health and the environment, its value, as well as possible alternatives. Both risks and value should be acceptable before a pesticide will be accepted for registration. Therefore, in principle, a pesticide which is not efficacious, does not bring (potential) economic benefits to the user, or cannot be used in a sustainable manner, will not be registered, irrespective of whether its risks are acceptable or not. Similarly, if risks to human health or the environment are considered unacceptable, a pesticide will not be registered, even it may have high value. Risks and values are also assessed against existing or possible alternatives, with the aim to decide the need for registration of the pesticide. Further information is provided elsewhere on the assessment of risks, values and alternatives (elements).
The outcome of the risk management step is a registration decision for the pesticide, with possible associated risk mitigation measures. This may be a positive decision to register the product for a specific use, with or without risk mitigation measures. It can also be a (severely) restricted registration, or a denial to register the product.
Finally, monitoring and evaluation of the use of the product, either through inspections, surveys or user feedback, will allow the registration authority to re-assess risks and values of the product after registration.
Click on the link or image for an example of an annotated flow chart outlining the various decision making steps.
