Catch and landings
The overall aim for statistics on catch and landings is to report on the contribution of capture fisheries to national and regional economies, to the provision of food (subsistence) and on the total removal of fish and other organisms from the aquatic environment. Catch statistics generally quantify the biomass removed during fishing operations and include the landed weight of products converted to a live weight equivalent. However, the impact of capture fisheries on the ecosystem goes beyond the landed fishery products and includes other aquatic organisms impacted by the fishing gear. Some of these organisms may be brought up in the fishing gear and later discarded, either alive or dead, while other organisms may escape the fishing gear while the gear is in the water.
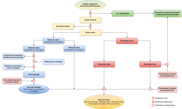
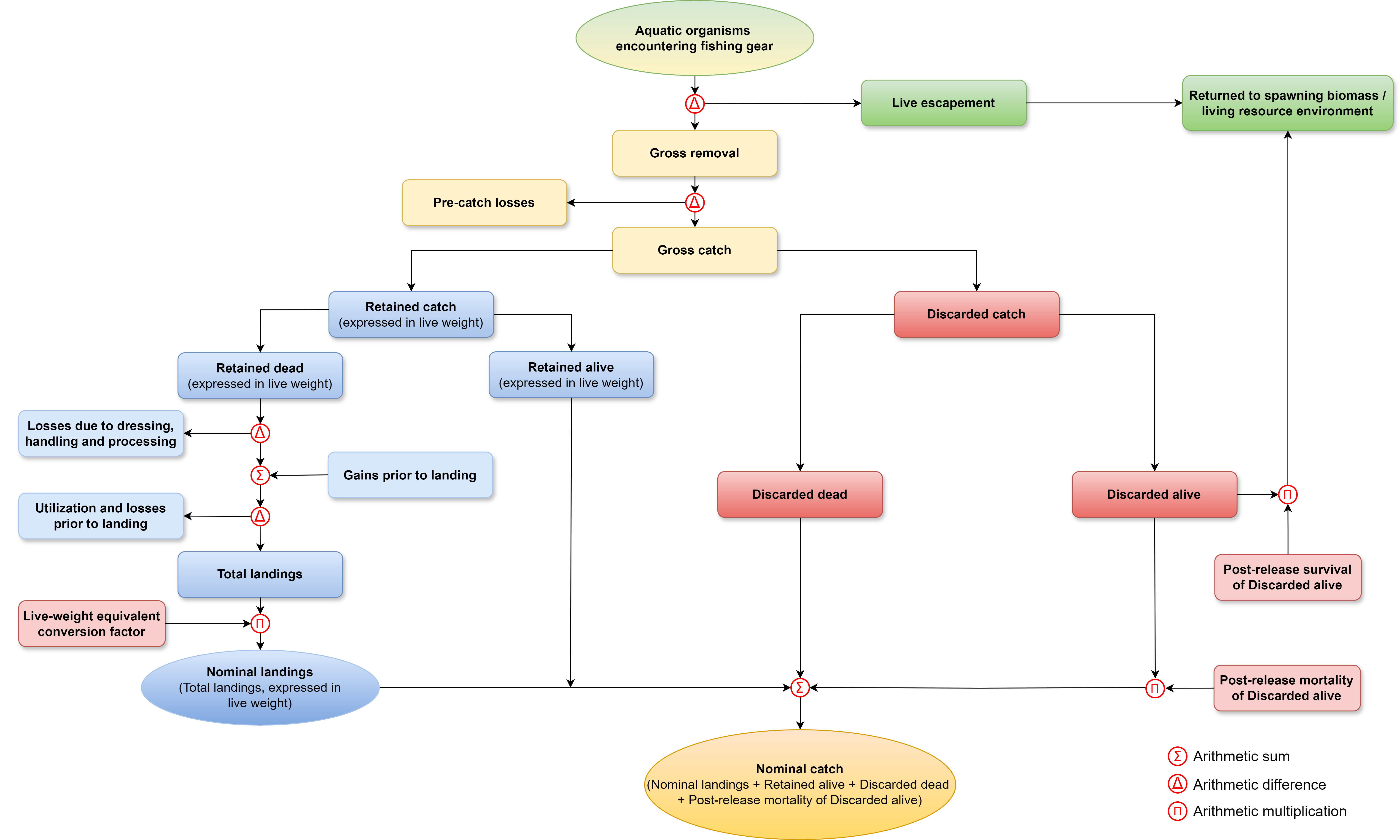
In 2019, CWP established an ad-hoc task group to review and further develop the components of the catch and related statistical concepts for use in collecting statistical data on catch and landings from capture fisheries (FAO, 2019). In 2023, CWP endorsed the recommendations of the task group (FAO, 2022). The various components of the catch are described in the catch concepts diagram and these concepts are defined in the associated glossary. The diagram and glossary are interim and may be subject to further revisions by CWP.
Catch and landings statistics are for many purposes required as detailed data which are often reported by fishing fleet (if used), fishing gear, season, geographic area or fishing zone, and species or species group of aquatic organisms. The nationality of catch and landings is assigned in accordance with the principle described in the nationality of catch and landings.
National and regional fisheries organizations publish annual catch statistics in various forms. FAO collects and collates national reports with the goal of disseminating global capture production statistics (refer for example FishStat). Care is needed when using published catch and landings statistics as the catches of certain species or species groups of aquatic organisms (e.g. retained catch of bycatch species or components of discarded catch) may be under-reported or not reported.
Data collection
Where possible, logbooks are recommended for use in capture fisheries to record inter alia the components of the catch used to derive catch statistics. Care is needed when quantifying the catch components at-sea as the accuracy of the measurements may depend on the available weighing technology and/or the experience of the data collector making a visual assessment of the volume and composition of a catch. CWP Member Organizations' use various systems for the collection of capture fishery data from the national authorities including the CWP STATLANT system of questionnaires.
Note that non-reporting of nominal catches or nominal landings is a known issue in some fisheries. Furthermore, national statistical publications may not use the terms associated with catch and landings with the precise meanings as described in this section, and reporting practices may vary between organizations. In some publications, statistics related to landings may in fact refer to the landed weights of processed products (i.e. reported as a product weight rather than a live weight equivalent). Only where the primary production (used in the economic and not the biological sense) is landed or expressed as whole fish or other aquatic organisms is it correct to refer to such quantities as nominal landings.
Resources for catch and landings
FAO. 2019. Report of the twenty-sixth session of the Coordinating Working Party on Fishery Statistics. Rome, Italy, 15–18 May 2019. FAO Fisheries and Aquaculture Report No. 1293. Rome, FAO. 51 pp. (also available at http://www.fao.org/3/ca6684en/ca6684en.pdf).
FAO. 2022. Report of the twenty-seventh session of the Coordinating Working Party on Fishery Statistics. Rome, Italy, 20-24 June 2022. FAO Fisheries and Aquaculture Report No. 1397. Rome, FAO. 51 pp. (also available at https://www.fao.org/3/cc3232en/cc3232en.pdf).
Diagrammatic presentation of catch concepts and relationships in a generalized capture fishery. Concepts are defined in the glossary and represent the components of catch which may result from fishing operations. Note that nominal catch approximates the amount of biomass that is removed through capture fisheries and may include aquatic organisms which are retained alive for subsequent use for aquaculture; care is needed to avoid those quantities being double-counted in capture fishery and aquaculture statistics. Fishing effort concepts are detailed in fishing effort. This diagram is interim and may be subject to further revisions by CWP.
Glossary of catch concepts
This glossary is interim and may be subject to further revisions by CWP.
| Catch concept | Definition |
| Aquatic organisms encountering fishing gear | The live weight of aquatic organisms which encounter the fishing gear that are either caught (or otherwise killed and lost) or escape alive. |
| Discarded alive | The total live weight of aquatic organisms discarded alive, including recorded and unrecorded live discards. Live discards may be recorded via logbooks, sampling of catches, onboard observers, electronic monitoring systems or other forms of data recording. |
| Discarded catch | The total live weight of aquatic organisms discarded, either alive or dead. |
| Discarded dead | The total live weight of aquatic organisms discarded dead, including recorded and unrecorded dead discards, and catch rejected or dumped at sea due to spoilage, retention bans etc. Dead discards may be recorded via logbooks, sampling of catches, onboard observers, electronic monitoring systems or other forms of data recording. |
| Gains prior to landing | Gain of fluid content, or addition of liquids or solids during processing prior to landing. |
| Gross catch | Total live weight of aquatic organisms caught and subsequently retained (retained catch) or discarded (discarded catch). |
| Gross removal | The live weight of aquatic organisms caught, or killed, during a fishing operation, including individuals which are killed but may be lost and not caught. |
| Live escapement | The live weight of aquatic organisms which encounter the fishing gear and escape alive. |
| Live-weight equivalent conversion factor | Conversion factor used to transform processed quantities to live weight equivalent. |
| Losses due to dressing, handling and processing | Losses due to dumped viscera, heads and other parts, or loss of fluid content. |
| Nominal catch | Represents the nominal landings, plus the catch component retained alive landed for live markets or aquaculture uses, plus the component of the catch discarded dead, and post-release mortality of fish discarded alive. Nominal catch approximates the concept of ‘total catch’ (i.e. the quantity of biomass removed). |
| Nominal landings | Total landings (including quantities landed as transhipments) converted to live weight equivalent, also expressed in some national publications as:
|
| Post-release mortality of discarded alive | Post-release mortality component of the catch that is discarded alive, for example estimated as the proportion or ratio of the biomass or number of individuals that die after being released. The rate of mortality may vary by species, age and fishing gear. This component is recorded under the nominal catch and contributes to the loss of living resource biomass. |
| Post-release survival of discarded alive | Post-release survival component of the catch that is discarded alive, for example estimated as the proportion or ratio of the biomass or number of individuals that survive after being released. This component is returned to the environment alive and continues to contribute to the living resource biomass including the spawning biomass. |
| Pre-catch losses | The live weight of aquatic organisms which died as a result of the fishing operation and which are lost and not caught, including losses caused through gear lost during fishing, depredation, as well as entanglement with the fishing gear. |
| Retained alive | Total live weight of aquatic organisms retained alive, for example for the purposes of fattening in aquaculture (e.g. bluefin tuna), or maintained alive for a market. |
| Retained catch | Total live weight of aquatic organisms retained, either alive or dead. |
| Retained dead | Total live weight of aquatic organisms retained dead and subsequently landed, processed or otherwise utilized. |
| Total landings | Total net weight (product weight) of the quantities landed, at the time of landing, which may include processed and unprocessed quantities, e.g.:
|
| Utilization and losses prior to landing | Quantities consumed by the crew, used for bait, spoilage and subsequent dumping, or losses during handling prior to or during landing. |

